校长办公室:0553-8795000/3913500
招生咨询:0553-3913567
人才招聘:0553-8795011
搜索
学院官网
首页
部门概况
部门简介
政策法规
国家法规
规章制度
办事指南
采购业务
资产业务
工作动态
新闻资讯
团建活动
下载中心
采购业务
资产业务
通知公告
通知公告
招标公告
中标公告
其他公告
安信工小店
联系我们
联系电话
投诉建议
提示信息
您的留言信息已经提交成功
办事指南
采购业务
资产业务
首页
>
办事指南
>
资产业务
> 详情页
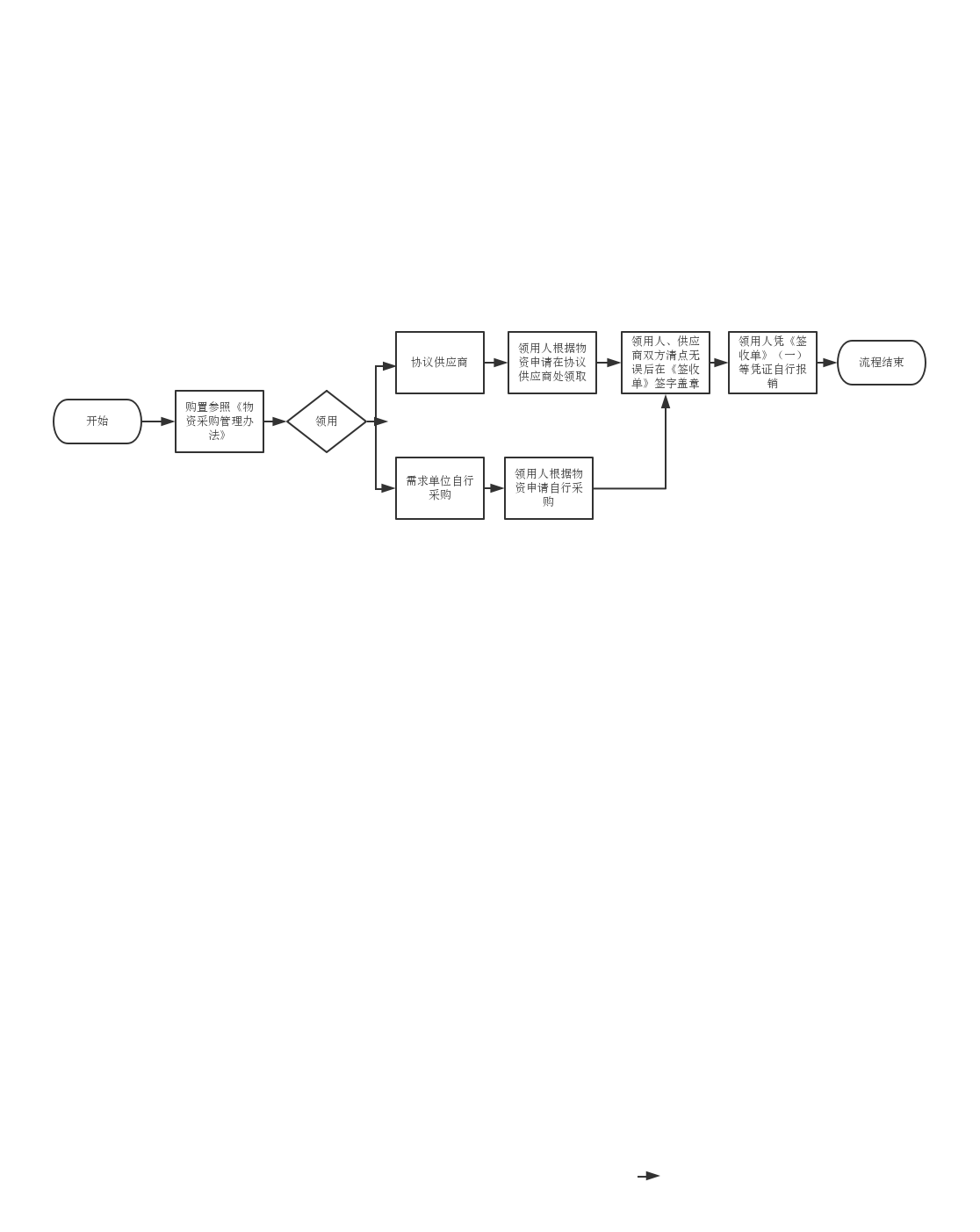
低值易耗(费用类))申购验收流程
资产管理处
2019-09-03